樱桃视频污在线观看,樱桃视频APP污下载,樱桃视频软件下载,黄版本樱桃视频下载免费

      楼宇自动化系统建设算法图同构一说!

      栏目:行业动态 作者:樱桃视频污在线观看智能化 发布时间:2020-04-10 关键词: 楼宇自动化系统
      分享到:
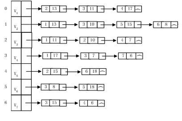
      ​通过楼宇自动化系统的属性邻接图表示方法,空间拓扑与CPN拓扑不一致问题转化为子图同构问题解决,下面樱桃视频污在线观看智能化给出楼宇自动化系统图同构与子图同构的定义。

      通过楼宇自动化系统的属性邻接图表示方法,空间拓扑与CPN拓扑不一致问题转化为子图同构问题解决,下面樱桃视频污在线观看智能化给出楼宇自动化系统图同构与子图同构的定义。

      楼宇自动化系统建设算法图同构一说!

      楼宇自动化系统建设算法定义1(图同构):给定一个查询图q=(V,E)和一个数据图g=(V′,E′),如果存在映射函数M,使得V→V′,并且∀(ui,uj)∈E,(M(ui),M(uj))∈E′,同时存在映射函数M,使得V′→V,并且∀(ui,uj)∈E′,(M(ui),M(uj))∈E,那么q与g是同构的。

      楼宇自动化系统建设算法定义2(子图同构):给定一个查询图q=(V,E)和一个数据图g=(V′,E′),如果存在映射函数M,使得V→V′,并且∀(ui,uj)∈E,(M(ui),M(uj))∈E′,那么q与g的一个子图是同构的,记为q∈g。


      网站地图